1月,防水上市公司陆续发布业绩预告,要么亏损,要么增速缓慢——
1月18日晚间,东方雨虹发布2024年度业绩预告,公告显示2024年归属于上市公司股东的净利润为9864.78万元—1.47亿元,比上年同期下降95.66%—93.51%。扣除非经常性损益后的净利润为1.26亿元—1.75亿元,比上年同期下降93.14%—90.48%。基本每股收益为0.04元/股—0.06元/股,上年同期为0.91元/股。

1月23日,凯伦股份发布业绩预告,预计2024年归属于上市公司股东的净利润亏损4.1亿元~4.96亿元,同比由盈转亏。业绩变动主要原因是,2024年度,公司持续严格管控应收风险,不断优化销售客户结构,主动降低回款不佳的房地产直销业务的占比,从而导致营业收入有所下降;其次,本着谨慎性原则,在综合评估下游房地产直销客户经营情况后,对可能发生减值损失的应收账款等资产计提减值准备。

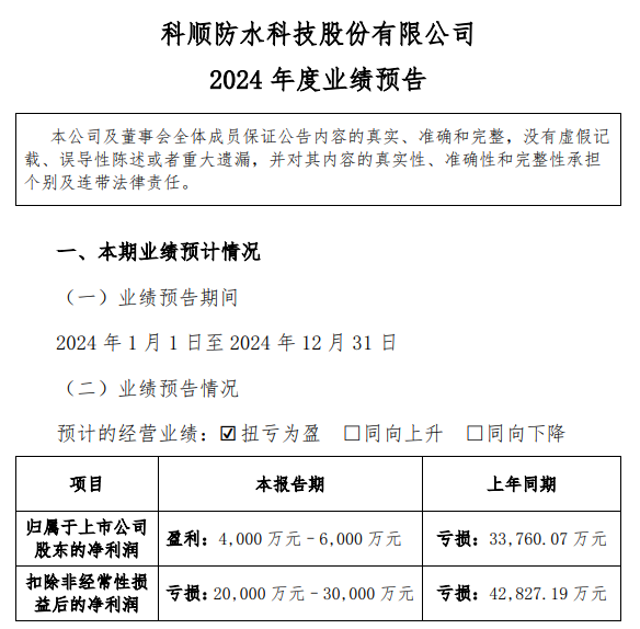
1月24日,科顺股份发布全年业绩预告,公司预计2024年1-12月预计扭亏,归属于上市公司股东的净利润为4000万至6000万,净利润同比增长111.85%至117.77%。

此外,据透露,北新防水2024年稳步提升,幅度不大。具体成绩还待年度财报出炉才可一探究竟。
再对比国外数据,在2024财年中,尽管市场环境持续极具挑战,国际巨头西卡仍实现了 117.6 亿瑞士法郎的创纪录销售额(折合成人民币约940.94亿元)。按当地货币计算,增长了7.4%。
内忧外患,导致目前防水市场的竞争依然激烈,而国内防水事业势必要有很长一段改革之路要走。
1.困局
从各个企业的年报可以看出,对房地产工程导致的应收账款实施计提资产减值,是造成利润下滑乃至亏损的主要原因,表明房地产行情低迷对防水行业带来的不利影响仍在消化的过程中。2024年后,装修需求减少,市场竞争加剧,行业面临收缩,防水材料预计使用量将下降25%至30%,价格竞争惨烈,头部企业利润受损严重。目前防水市场的高增长阶段已基本结束,防水行业逐渐进入存量市场时代。

需求减少无疑是给这个行业致命一击,其内部由来已久的内部问题更是一道“催命符”,为原本不景气的市场雪上加霜。
有行业一线的资深人士表示:在终端,防水行业的门槛极低,什么水工、泥工、电焊工都可以跨界涉猎这个领域,入门低,但是想要做精做细却很难,这就导致了交付结果的参差不齐、差强人意。然而这个问题仅靠提升产品质量是远远不够的,防水行业施工也缺乏专业性的监管,这是根源所在。
有数据统计:从2013年至今,中国有80%的防水企业黯然退场,行业洗牌加剧。这也从一个侧面反映了防水行业新的市场格局:头部集中、优胜劣汰成为必然趋势。
2.破局
就目前的情况,防水企业首要的问题就是生存问题,如何靠转型与发展挽回市场信心。在地产行业局势不稳定的当下,还有行业的“独角兽”保持着稳定的增长,其方法和经验值得借鉴学习。
作为“国家队”成员,北新防水自成立以来就具备强大的经济实力和资源优势。在去年北新防水7月开展的年终述职工作会上,时任北新建材总经理现升任北新建材董事长的管理表示:北新防水在防水行业下行明显的市场竞争中实现了逆势增长。在总结原因时,管理也表示防水材料行业和涂料行业都极其分散,存在恶性竞争,需要整合和创新。由此可见,“整合”与“创新”是破局的关键,防水行业依旧存在不可估量的上升空间。

北新建材董事长管理
再谈谈龙头东方雨虹,就深谙市场的处变之道。不仅在传统防水材料领域保持领先地位,还积极扩展至建筑涂料、特种涂料、特种砂浆、非织造布等多个新业务领域。此外,通过设立子公司和投资新业务,东方雨虹有效地扩大了其产品线和市场覆盖范围,增强了其市场竞争力。在行业低迷的当下,它积极的提出“海外战略”,可谓是在防水市场当中遥遥领先,总能立于不败之地。
1月18日,2024年工作总结表彰暨2025年工作部署大会上,东方雨虹董事长李卫国表示,利剑出鞘、锋芒毕露是东方雨虹与生俱来的本色,这不仅是企业创业发展至今始终保持强劲增长势头的关键,更根植于企业成长基因与血脉,是向上突破、前进发展的独特优势与动力源泉。向新向未来,东方雨虹新产品新技术持续引领,基本盘依旧稳固,并在美洲、欧洲、非洲、亚洲一步一个脚印,耕耘沉淀。目前,东方雨虹海外战略已步入深耕阶段,其中“研产供销服”一体化出海,更是为打造可持续发展生态奠定了基础。2024年11月,东方雨虹正式成为联合国契约组织(UNGC)的一员,共同致力于推动联合国可持续发展目标的实现。

东方雨虹董事长李卫国

前两家企业都有着令人望尘莫及的高度,相较而言,科顺的稳定与暗中蓄力更值得参照。据了解,科顺已实现了“去地产化”,将更多精力投入工商建筑、市政工程等。2023年,科顺集团推出全新品牌“科顺建材”,也是在这一年,科顺民建实现了“小步快跑”的业绩增长。民建业务逐渐成为了科顺股份高质量发展的核心板块,成为了科顺的“第二增长曲线”。从2023年开始,科顺深入零售市场一线,加速C端布局。为了让“科顺建材”在C端更火热,科顺建材开始了全国线下刷屏式曝光,品牌传播势不可挡,也使得科顺在零售端建材业务上的增速迅猛。

除此之外,防水领域也有诸如房小宝这样在专业领域成为“独角兽”的企业,房小宝的核心竞争力在于其对天冬聚脲新材料的深入研发与应用,打破国外垄断,成为世界上第二个拥有天冬聚脲专利技术的公司,更是将该技术从高铁领域成功转化到民用市场,推动了防水科技的革新。市场策略方面,房小宝采取了“轻产品”“全渠道”的模式,通过简洁高效的产品线和全方位的市场推广,迅速占领市场。房小宝的成功不仅体现在其产品和市场的布局上,更在于其对创新品质的执着追求,凭借“无忧、持久、完美”的防水修缮解决方案,房小宝赢得了广大消费者的信赖,树立了高端防水品牌的形象。

3.拥抱变化
中国建筑防水协会秘书长朱冬青曾表示:“2025年防水行业仍将面临诸多挑战,企业必须积极拓展新领域、发展新赛道,以开辟新的增长点,为自身发展注入新动力,同时也为整个建筑防水行业带来新的活力。推动十年强制建筑工程质量保证保险制度,是实现 2035 年成为世界防水强国愿景目标的指标之一,先进经验将指导行业向前发展。”
在当今快速变化的商业环境中,防水行业作为建筑领域的重要组成部分,面临着市场需求、技术革新和政策导向等多重挑战时,可以通过以下几个方面来拥抱变化——
转型经营模式
发展C端业务:减少对房地产集采业务的依赖,加大C端和小B渠道的开拓力度。例如,东方雨虹坚持C端优先战略,通过开设全品类综合体验店,提供从产品选择到完装交付的全流程服务体验,零售业务营收占比不断提升。
拓展非房市场:深化和拓展保障性住房、基础设施建设、城市新兴基建及工矿仓储物流等多元化的应用场景和业务范围,提升在非房地产领域的市场占有率。
加强产品创新
研发环保产品:顺应绿色低碳发展趋势,加大对高分子等环保产品的研发力度,以满足市场对绿色、健康、环保防水材料的需求。
细分领域创新:针对旧房改造、修缮领域等细分市场,进行产品创新,提供更具针对性的防水解决方案。
推进渠道变革
渠道下沉:通过经销商和分销网点的拓展,将产品和服务下沉到更广阔的市场,提高品牌知名度和市场占有率。
跨界融合:与家居装饰、旅游开发等相关产业进行跨界合作,创造新的市场需求,拓展销售渠道。
提升服务质量
提供系统解决方案:为消费者提供适用于不同场景下的系统解决方案,如住宅防水防潮系统、瓷砖铺贴系统等,满足消费者对高品质家居环境的需求。
加强售后服务:建立完善的售后服务体系,提供及时、专业的技术支持和维修服务,增强消费者的满意度和忠诚度。
扩展国际市场
推进全球化战略布局:积极开拓海外市场,提升中国建筑防水企业的国际竞争力,寻找新的增长点。
关注政策动态
借政策东风拓业务:密切关注国家政策,如保障性住房建设、城中村改造、城市更新等,抓住政策带来的市场机遇。

从提升防水的质保年限(5年升级为10年、20年), 到投身旧改翻新市场,加快高分子产业布局……防水行业的转型之路道阻且长。正如乱象和困局不是一朝一夕产生的,要扭转困局、高质量发展需要做出的努力以及成本和代价更加巨大。在同质化与内卷问题严峻的当下,把“蛋糕”共同做大做强,提升整体发展实力与水平任重道远。




